В целях анализа посещаемости и улучшения работы портала мы используем сервис «Яндекс.Метрика». Оставаясь на нашем портале, Вы выражаете свое согласие на обработку Ваших данных указанным сервисом.
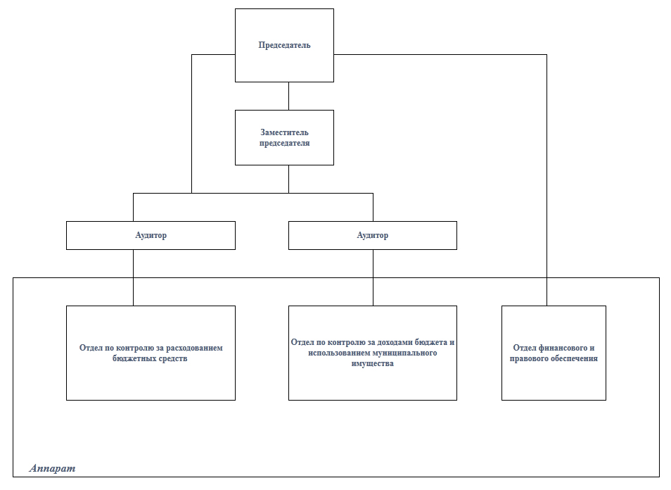
Отдел по контролю за доходами бюджета и использованием муниципального имущества
Начальник отдела - Дорофеев-Гусинский Валерий Николаевич
Контактный телефон: 299-14-26 (внутр.1952)

| Пользовательские операционные системы |
Windows XP Windows 7 Windows 10 |
| Офисное |
MS Office 2007 MS Office 2010 |
|
Антивирусное | Kaspersky |
|
Вспомогательное | Adobe Reader |
| Система справочной информации |
Электронный документооборот "Электронная Казань" Электронная почта "Outlook Express" |
| Система автоматизированного центра контроля "АЦК" |
Барс.Web-Бюджетная бухгалтерия и Барс.Web-Заработная плата Такснет-референт Формы статотчетности (предприятие) Барс Web - Бюджетная отчетность Единая информационная кадровая система государственной и муниципальной службы в Республике Татарстан (ЕИКС) |
| Прочее |
Доступ к официальному сайту РФ-www.zakupki.gov.ru Региональная информационная система Республики Татарстан (Электронный магазин) Система Directum Запросная система ЕГРЮЛ-ЕГРИП |
Информация о размещении заказов на поставки товаров, выполнение работ, оказание услуг для муниципальных нужд в соответствии с законодательством Российской Федерации
На основании ст. 72 Бюджетного кодекса РФ от 31.07.1998 №145-ФЗ размещение заказов на поставки товаров, выполнение работ, оказание услуг для муниципальных нужд производится в соответствии с законодательством РФ о размещении соответствующих заказов.
Так, в настоящее время действует Федеральный закон от 05.04.2013 №44-ФЗ "О контрактной системе в сфере закупок товаров, работ,услуг для обеспечения государственных и муниципальных нужд", с текстом которого Вы можете ознакомиться здесь.
С информацией о размещении Контрольно-счетной палатой города Казани заказов на поставки товаров, выполнение работ, оказание услуг для муниципальных нужд возможно ознакомиться на сайте: http://zakupki.gov.ru
Межведомственный координационный совет по вопросам государственного финансового контроля в Республике Татарстан является консультативно-координационным органом, созданным в целях обеспечения формирования единой системы государственного финансового контроля в Республике Татарстан, координации деятельности и организации взаимодействия органов государственного финансового контроля, осуществляющим свою деятельность на общественных началах.
Указом Президента Республики Татарстан от 15 ноября 2006 года №УП-479
Нургалиев Ильнар Мунирович - Председатель Контрольно-счетной палаты
г.Казани введен в состав Межведомственного координационного Совета по
вопросам государственного и финансового контроля в Республике Татарстан.
Принятые документы:
Заключение по результатам анализа и систематизации нарушений и недостатков, выявляемых органами государственного (муниципального) финансового контроля (16.03.2020)
Совет контрольно-счетных органов Республики Татарстан образован 7 мая 2007 года. Объединение контрольно-счетных органов на основе равноправия и тесного взаимодействия в информационной, методической, экспертно-аналитической и других сферах создано в целях повышения эффективности системы финансового контроля в республике, ее дальнейшего совершенствования.